■ 4月16日,广东省开展改革委发布《2024年广东省应用场景机会清单》。此次发布的清单共纳入应用场景机会项目51个,涉及投资额约30亿元,呈现场景机会项目应用领域广泛等特点。与2023年应用场景机会项目着重聚焦生产领域不同,此次发布的应用场景机会清单中应用领域广泛,尤其是新技术、新产品在医疗卫生、教育培训、生态环保等社会民生领域的运用。其中,低空经济相关场景机会项目3个,计划总投入约4560万元。「低空经济观察」将部分内容分享如下。

「低空经济观察」获悉,此次发布的51个应用场景机会项目中低空经济相关场景机会项目共3个,包括智慧政务领域2个(惠州市“惠云眼”全方位社会感知体系市域应用、广电佛山公司智慧应急广播系统)、智慧农业领域1个(省农技推广中心全智能无人农场)。

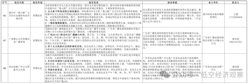
【场景需求】
为有效统筹全市无人机公共服务需求、提升无人低空服务能力,惠州市政务服务数据管理局拟打造惠州市“惠云眼”全方位社会感知体系市域应用服务。主要场景需求包括:1.无人机个性场景的定制化服务。依托惠州市无人机“惠云眼”全方位社会感知体系基础,参照惠州在无人机低空领域应用的各类标准规范,根据无人机对各部门提出的个性业务场景及需求,对采集的影像数据、图片、视频等进行智能化的分析,形成定制化业务分析处置流程和成果,成果在可无差别共享复用,输出规范的服务报告等。2.三维影像数据服务。在短时间内对特定区域和对象实现三维影像和模型生成,快速进行三维建模并与已有影像数据实现融合应用,满足特殊应急场景的三维影像应用需求。
【计划总投入】
本项目现在已完成项目一期工作,项目具备应急救援、二维高清影像、应用赋能等服务,三年总投入4170.69万元。
【场景需求】
为提高应急广播智能化水平,发挥佛山市应急广播平台效能,广东省广播电视网络股份有限公司佛山分公司拟打造智慧应急广播系统。主要场景需求包括:1.广电5G+AI+移动应急广播融合应用。基于5G、人工智能、无人机等技术,打造应急广播融合应用,依托佛山市应急广播平台,联动省、市、区、镇、村五级应急广播系统,顺利获得手机短信、户外大屏、广播终端等,及时大范围传达市应急管理局、市气象局等相关部门应急信息,形成全方位发布体系。2.基于无人机的应急指挥调度系统。综合运用人工智能、5G等技术,针对应急状态下,偏远、失联地区应急信息发布与指挥调度需求,以无人机为平台搭载相应功能模组,实施应急勘察、物资投放、应急喊话和照明等作业,并为应急指挥调度给予决策支持。
【计划总投入】
本项目当前处于前期谋划阶段,计划总投入100万元。
【场景需求】
为提升水稻种植数字化水平、实现全流程精准管理,广东省农业技术推广中心拟打造全智能无人农场。主要场景需求包括:1.农田信息感知与决策系统。基于智慧感知、人工智能、北斗等技术,依托无人机、传感器等感知设备,搭建空地一体化监测网络,大面积、高精度、实时性采集分析土壤、气候和作物状态等多维信息,并为各类农业活动安排、农用品投放强度等给予决策辅助。2.智能农机装备。基于无人驾驶、视觉识别、智能装备等技术,依托农用无人机、农用无人车等智能农机设备,联动农田信息感知与决策系统,实现农业生产中“耕、种、收、管”等环节全程智能化、无人化的精准作业。顺利获得打造全程智能无人农场,减少20%农药用量和30%植保用水量,降低全年直接生产成本20%,提高全年平均产量15%。
【计划总投入】本项目处于建设实施阶段,计划总投入290万元。
■ 新一轮大规模设备更新和消费品以旧换新是有助于产业转型升级、加快开展新质生产力的迫切需求。近期,广东出台“1+3+8”政策文件体系,其中“1”是有助于大规模设备更新和消费品以旧换新实施方案,“3”是消费品以旧换新、构建废弃物循环利用体系、标准提升等3个行动方案,“8”是工业、建筑和市政、文旅、教育、卫健、交通、农业、能源等8个领域的具体工作方案,扎实有助于大规模设备更新和消费品以旧换新工作取得实实在在的成效。
「低空经济观察」获悉,《广东省有助于大规模设备更新和消费品以旧换新实施方案》明确,支持交通运输领域设备更新,加强低空经济装备等绿色航空装备产业开展和示范应用。《广东省以标准提升牵引设备更新和消费品以旧换新行动方案》贯彻落实国家对汽车、家电、民用无人机等大宗消费品标准升级要求,拟制定强制性地方标准18项,拟制定推荐性地方标准339项(含5项无人机相关标准),拟参与制定国际标准、湾区标准73项(含1项无人机相关标准)。「低空经济观察」将相关内容分享如下。
据「低空经济观察」分析,无人机相关标准包括无人机机载激光水利水电地形测量技术导则、大田蔬菜无人机植保作业技术规范、无人机风灾调查技术规范、无人机应用服务通用规范、农业植保无人机安全作业操作规范。

无人机相关标准为ISO 15964 Detection and Avoidance System for Unmanned Aircraft Systems 无人机感知与避让系统。
